Manual Program H1
Pembelian Unit
Purchase Unit
Receiving Unit
Penjualan Unit
SPK Fleet
untuk spk baru
di sini
SPK Fleet Delivery
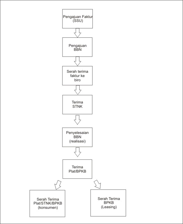
Proses BBN (Biro Jasa)
Pengajuan Faktur (SSU)
Pengajuan BBN
Serah Terima Faktur ke Biro Jasa
Terima STNK
Penyelesaian BBN (Realisasi)
Terima PLat Nomor / BPKB
Serah Terima PLat Nomor / STNK / BPKB ke konsumen
Serah Terima BPKB ke Leasing
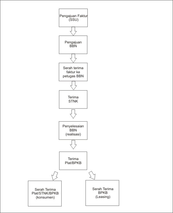
Proses BBN (Karyawan - Non Yogya)
Pengajuan Faktur (SSU)
Pengajuan BBN
Serah Terima Faktur ke Biro Jasa
Terima STNK
Penyelesaian BBN (Realisasi)
Terima PLat Nomor / BPKB
Serah Terima PLat Nomor / STNK / BPKB ke konsumen
Serah Terima BPKB ke Leasing
Mutasi Unit Antar Pos / Outlet
Master Pos / Outlet
Pindah Pos
Manual Program H23
Pembelian Astra
Purchase Order
Purchase Invoice
Purchase Delivery
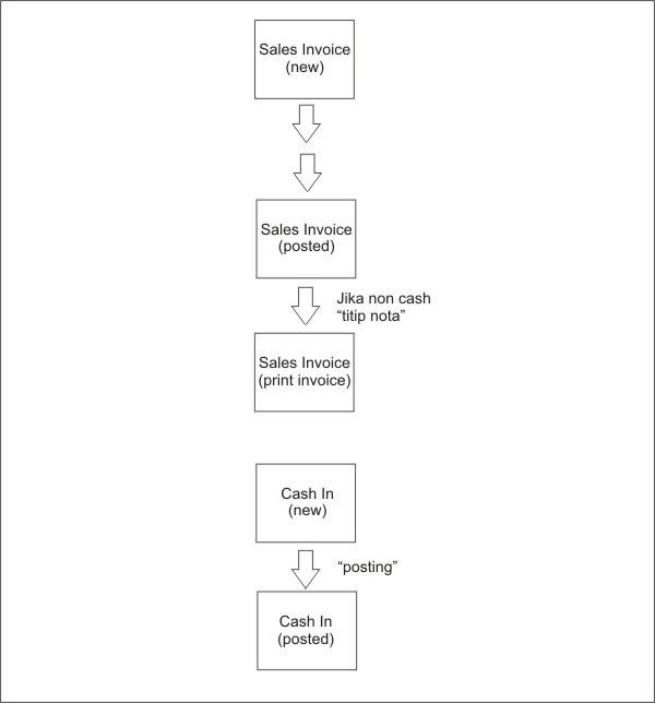
Penjualan Retail
Sales Invoice
Penjualan Service
Sales Service WO
Slip Suku Cadang Usage (SSC)
Sublet to Supplier